Open login
Close login
close
登入 亞洲大學社會工作學系
Username
Password
登入
忘記密碼?
請登入以管理網站,按下開啟登入視窗
home
亞洲大學社會工作學系
Google Search
Language
繁體中文
简体中文
登入
Language
繁體中文
简体中文
Open login
:::
亞洲大學首頁
現代美術館
亞大FB
亞大IG
亞大YT
網站導覽
行事曆
Toggle navigation
亞洲大學社會工作學系
:::
最新消息
學校公告
系所公告
實習公告
志願服務
研討會訊息
就業資訊
系所簡介
系所簡介
系主任介紹
系主任歡迎詞
聯絡方式
空間設備與資源
組織架構
優勢與特色
優勢與特色
大專生專題研究計畫
產學合作與USR創新服務
國際接軌
印度志工團 (Volunteer Teams in India)
社工師證照班
師資介紹
專任教師
兼任教師
退休教師
系所榮耀
教師榮譽榜
學生卓越榜
課程資訊
大學部
課程規劃
修業規則
課程學習地圖
生成式AI課程地圖
碩士預修生
進修部
課程規劃
修業規則
生成式AI地圖
碩士班
課程規劃
修業規則
碩士班相關表單
實習專區
大學部實習
碩士班實習
海外實習/學習 (Overseas Internships or Studies)
志願服務
跨領域專區
雙主修課程規劃
輔系課程規劃
專業學程
領域專長
跨領域學程
招生資訊
高中職專區公告
優勢與特色
招生資訊
國際招生
學生照顧與出路
校內獎學金
靖雁 基金
學生照顧
系友專區
組織章程
系友回娘家
系友臉書社團
畢業生流向調查
亞大社工讚出來
相關法規
社會工作學系教師評審委員會設置要點
社會工作學系系務會議設置要點
亞洲大學社會工作學系課程委員會設置要點
亞洲大學 獎助學金辦法
首頁
最新公告
高中職專區
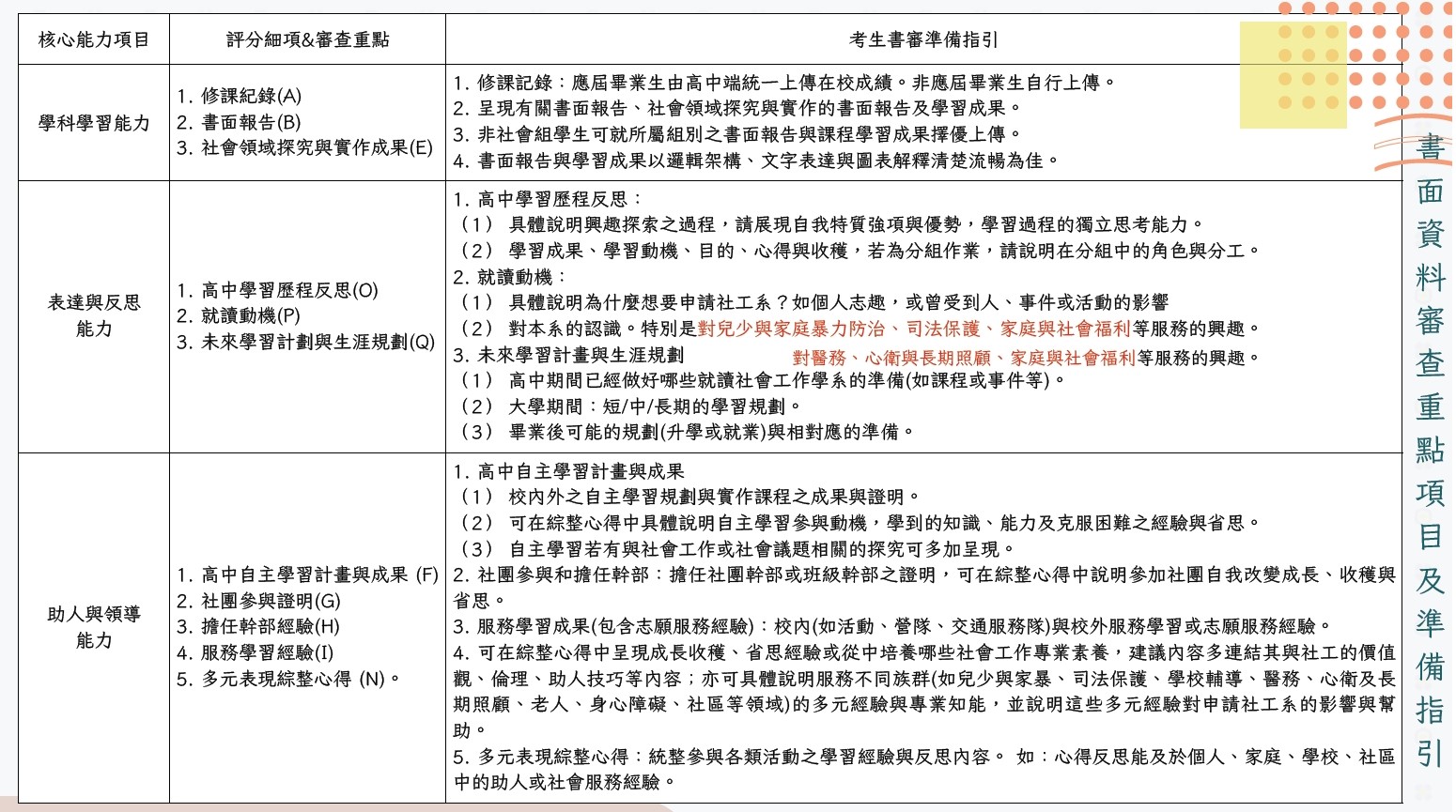
【公告】115學年個人申請甄試入學 重要資訊
此則公告已過期
回到公告列表
送出留言
Share
Tweet
Print this page