登入 亚洲大学社会工作学系

忘记密码?
  • 奥博科技商标

    请登入以管理网站,按下开启登入视窗

  • home

亚洲大学社会工作学系

  • Language
    • English
    • 繁体中文
    • 简体中文
  • Language
    • English
    • 繁体中文
    • 简体中文
::: 亚洲大学首页  现代美术馆  亚大FB 亚大IG  亚大YT  网站导览  

亚洲大学社会工作学系的Logo亚洲大学社会工作学系

亚洲大学社会工作学系的Logo
:::
  • 最新消息
    • 学校公告
    • 系所公告
      • 实习公告
      • 志愿服务
      • 研讨会讯息
      • 就业资讯
  • 系所简介
    • 系主任欢迎词
    • 本系简介
    • 空间设备与资源
    • 组织架构
    • 联络我们
  • 优势与特色
    • 优势与特色
    • 大专生专题研究计画
    • 产学合作与USR创新服务
    • 国际接轨
      • 印度志工团 (Volunteer Teams in India)
    • 社工师证照班
  • 师资介绍
    • 专任教师
    • 兼任教师
    • 退休教师
  • 系所荣耀
    • 教师荣誉榜
    • 学生卓越榜
  • 课程资讯
    • 大学部
      • 课程规划
      • 修业规则
      • 课程学习地图
      • 生成式AI课程地图
      • 硕士预修生
    • 进修部
      • 课程规划
      • 修业规则
      • 生成式AI地图
    • 硕士班
      • 课程规划
      • 修业规则
      • 硕士班相关表单
    • 实习专区
      • 大学部实习
      • 硕士班实习
      • 海外实习/学习 (Overseas Internships or Studies)
      • 志愿服务
    • 跨领域专区
      • 双主修课程规划
      • 辅系课程规划
      • 专业学程
      • 领域专长
      • 跨领域学程
  • 招生资讯
    • 高中职专区公告
    • 优势与特色
    • 招生资讯
  • 学生照顾与出路
    • 校内奖学金
    • 靖雁 基金
    • 学生照顾
  • 系友专区
    • 组织章程
    • 系友回娘家
    • 系友脸书社团
    • 毕业生流向调查
    • 亚大社工讚出来
  • 相关法规
    • 社会工作学系教师评审委员会设置要点
    • 社会工作学系系务会议设置要点
    • 亚洲大学社会工作学系课程委员会设置要点
    • 亚洲大学 奖助学金办法

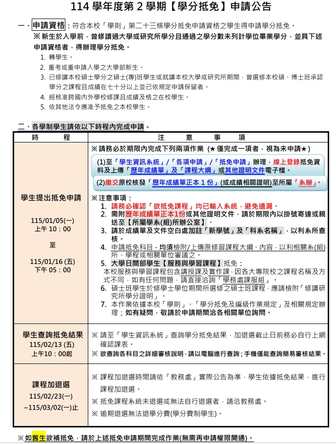
【公告】114-2学期各学制学生【学分抵免】申请公告-旧生补抵免亦适用

  • 2026-01-06
  • 苏翊慈
抵免申请期间:115/01/05(一)上午10:00至115/01/16(五)下午5:00止
查询抵免结果:2月13日(五)上午10:00起至「学生资讯系统」查询
相关资讯:114-2学生学分抵免-申请公告1218.pdf 、114-2学生学分抵免操作说明.pdf


这是一张图片
 

Line icon Share
Tweet
Print this page
     地址:41354 台中市雾峰区柳丰路500号 ( M302室 )
  • 电话: 
    (04)2332-3456 分机5141
    (社工系办公室)

    (04)2332-3456 分机5934 (实习作业室 )
  •  E-mail: 
    socialwork.asia@gmail.com
    (社工系办公室)
    asiaswpa2@gmail.com(实习作业室 )
  •  传真: (04) 2332-11931
  •  Instagram_iconpng-transparent-youtube-logo-youtube-text-trademark-logoFacebook_icon_2013    这是一张图片 
  •        
 
造访人次 : 3319283
最后更新日期 : 2026-03-19 10:56